Biocide-Treated Article
Biocide-Treated Article
- Product in which a biocidal product has been used for an ancillary purpose of removal, etc. of harmful organisms other than the main function of the product
- Those who wish to manufacture or import a biocide-treated product shall comply with the safety standards and labeling standards (if necessary)
Biocide-Treated Article' Safety Standards Compliance Procedure and Tasks
- A biocidal product used in the biocide-treated product shall be approved; in cases of importing a biocide-treated article, an article in which an approved biocidal product and a biocidal product satisfying the standards for similarity prescribed by Presidential Decree must be used
- When notifying consumers of the biocide-treated article's effects/efficacy, the manufacturer or importer must label the matters on the surface of the relevant biocide-treated product
- Consulting for biocide-treated product's safety standards compliance
- Preparing data for biocide-treated product's safety standards compliance
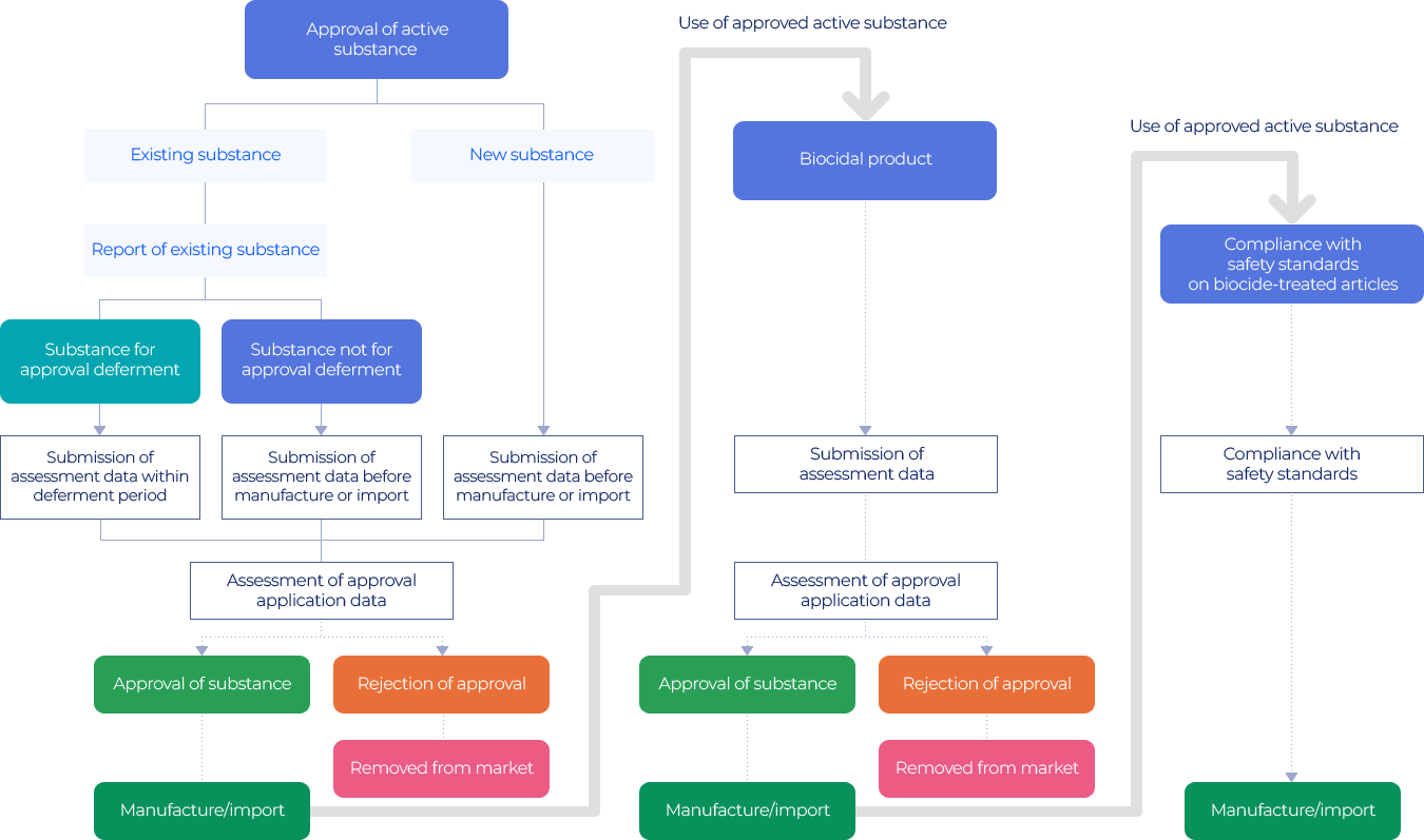
Overview of Biocidal Product Control System
- Approval of active substance
- Existing substance → Report of existing substance
- Substance for approval deferment → Submission of assessment data before manufacture or import
- Substance not for approval deferment → Submission of assessment data before manufacture or import
- New substance → Submission of assessment data before manufacture or import → Assessment of approval application data
- Approval of substance → Manufacture/import → Biocidal product(Use of approved active substance) → Submission of assessment data → Assessment of approval application data
- Approval of substance → Manufacture/import → Compliance with safety standards on biocide-treated articles (Use of approved active substance) → Compliance with safety standards → Manufacture/import
- Rejection of approval → Manufacture/import
- Rejection of approval → Manufacture/import
- Approval of substance → Manufacture/import → Biocidal product(Use of approved active substance) → Submission of assessment data → Assessment of approval application data
- Existing substance → Report of existing substance